
根據《國家發展和改革委辦公廳關于組織編制污染治理和節能減碳2024年中央預算內投資計劃草案的通知》和補充通知的要求,省發改委組織各地進行了污染治理和節能減碳專項2024年中央預算內投資計劃申報。現在申報項目予以公示。
公示期為2024年1月2日至2024年1月4日。
對申報項目有異議的單位和個人,請于2024年1月4日前,通過電話、傳真等形式向湖北省發展改革委書面反映。反映情況須實事求是,并提供所反映問題的佐證材料。以單位名義反映的,應加蓋單位公章并提供聯系人和聯系方式;以個人名義反映的,應署真實姓名、工作(學習)單位、通訊地址和聯系方式,以便了解核實有關情況。
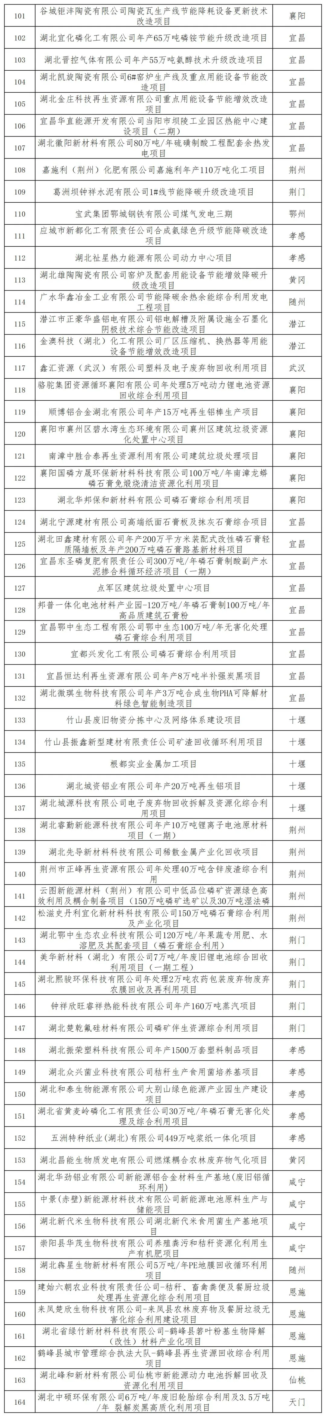
附件:污染治理和節能減碳專項2024年中央預算內投資計劃申報情況
電話:027-87233192
傳真:027-87816227
湖北省發展和改革委員會?? ????
2024年1月1日????? ??????


版權所有:泰斗科創 泰斗知產 泰山北斗專利 泰斗法律 泰斗財稅 鄂ICP備14020250號-2 鄂公網安備 42011202000223號 技術支持:中網維優
官方微信